NumPy 逻辑分布

逻辑分布(Logistic Distribution)

逻辑分布用于描述增长。

在机器学习领域广泛应用于逻辑回归、神经网络等。

它有三个参数:

  • loc - 均值,即峰值所在的位置。默认值为 0。
  • scale - 标准差,分布的平坦程度。默认值为 1。
  • size - 返回数组的形状。

实例

从均值为 1、标准差为 2.0 的逻辑分布中抽取 2x3 的样本:

from numpy import random

x = random.logistic(loc=1, scale=2, size=(2, 3))

print(x)

亲自试一试

逻辑分布的可视化

实例

from numpy import random
import matplotlib.pyplot as plt
import seaborn as sns

sns.displot(random.logistic(size=1000), kind="kde")

plt.show()

亲自试一试

结果

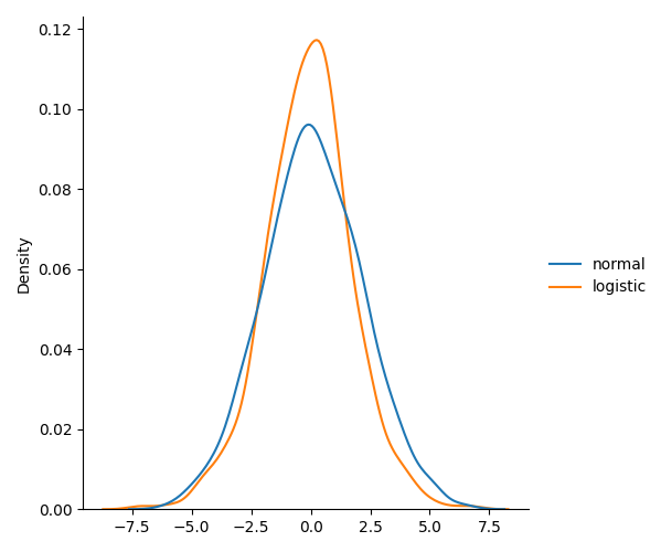
逻辑分布与正态分布的区别

两种分布几乎相同,但逻辑分布尾部下方的区域更大,这意味着它代表事件发生远离均值的可能性更大。

对于较高的标准差(scale)值,除了峰值以外,正态分布和逻辑分布几乎完全相同。

实例

from numpy import random
import matplotlib.pyplot as plt
import seaborn as sns

data = {
  "normal": random.normal(scale=2, size=1000),
  "logistic": random.logistic(size=1000)
}

sns.displot(data, kind="kde")

plt.show()

亲自试一试

结果