W3School TIY Editor
W3School 在线教程
改变方向
暗黑模式
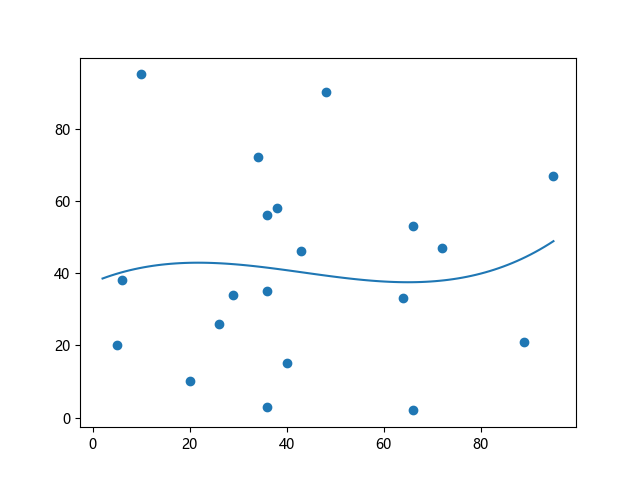
# 三行配置使编译器支持绘图功能: import sys import matplotlib matplotlib.use('Agg') import numpy import matplotlib.pyplot as plt x = [89,43,36,36,95,10,66,34,38,20,26,29,48,64,6,5,36,66,72,40] y = [21,46,3,35,67,95,53,72,58,10,26,34,90,33,38,20,56,2,47,15] # 创建 3 次多项式拟合模型: mymodel = numpy.poly1d(numpy.polyfit(x, y, 3)) # 生成 2 到 95 之间的 100 个等间距点: myline = numpy.linspace(2, 95, 100) plt.scatter(x, y) # 绘制散点图 plt.plot(myline, mymodel(myline)) # 绘制拟合曲线 plt.show() # 显示图形 # 两行代码实现图形输出: plt.savefig(sys.stdout.buffer) sys.stdout.flush()