W3School TIY Editor
W3School 在线教程
改变方向
暗黑模式
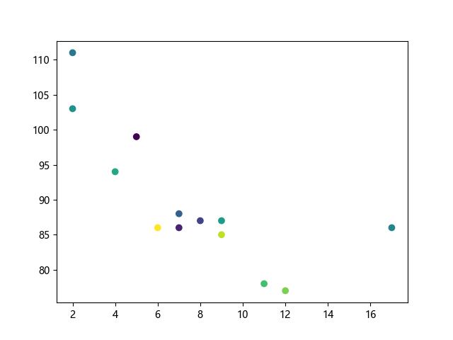
# 这三行代码使编译器支持绘图功能: import sys import matplotlib matplotlib.use('Agg') import matplotlib.pyplot as plt import numpy as np # 准备绘图数据: x = np.array([5,7,8,7,2,17,2,9,4,11,12,9,6]) y = np.array([99,86,87,88,111,86,103,87,94,78,77,85,86]) colors = np.array([0, 10, 20, 30, 40, 45, 50, 55, 60, 70, 80, 90, 100]) # 使用 viridis 配色方案绘制彩色散点图: plt.scatter(x, y, c=colors, cmap='viridis') plt.show() # 这两行代码实现图形输出功能: plt.savefig(sys.stdout.buffer) sys.stdout.flush()