W3School TIY Editor
W3School 在线教程
改变方向
暗黑模式
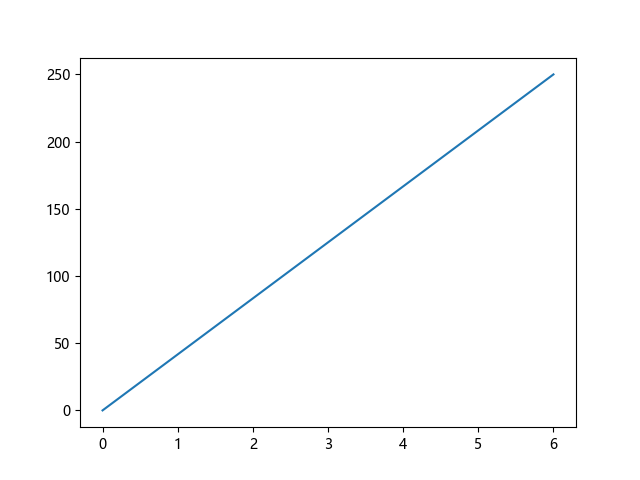
# 这三行代码使编译器能够绘图: import sys import matplotlib matplotlib.use('Agg') import matplotlib.pyplot as plt import numpy as np xpoints = np.array([0, 6]) # x 轴坐标范围从 0 到 6 ypoints = np.array([0, 250]) # y 轴坐标范围从0 到 250 plt.plot(xpoints, ypoints) # 绘制两点之间的直线 plt.show() # 这两行代码使编译器能够输出图形: plt.savefig(sys.stdout.buffer) sys.stdout.flush()